Empfohlen
⚡ Studia magisterskie, które łączą design, technologię i przyszłość branży drzewnej - Uniwersytet Przyrodniczy w Poznaniu zaprasza kandydatów
19 Jan. 2026
⚡ Wood Tech Warsaw Expo 2026 – centrum innowacji dla przemysłu drzewnego
5 Feb. 2026
⚡ Pilarki akumulatorowe w praktyce: kiedy cisza, mobilność i moc naprawdę mają znaczenie
12 Feb. 2026
Alle Artikel in dieser Sektion
FKD przejmuje spółkę Drewex
5 März 2018
Wyniki 19. Submisji Drewna Szczególnego RDLP Katowice
2 März 2018
Firma Beinbrech: więcej miejsca w magazynie
1 März 2018
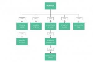
Stelmet: Niższa sprzedaż, poprawa zyskowności
28 Feb. 2018
SCM Digital Days
26 Feb. 2018
Klon: Wyniki finansowe za cztery kwartały 2017
25 Feb. 2018
Regionalność wzmacnia siłę marki – targi DremaSilesia 2018 już w kwietniu
25 Feb. 2018
Nowe przepisy dotyczące transportu drewna
23 Feb. 2018
Wyniki 11. Submisji Drewna Szczególnego w RDLP Wrocław
22 Feb. 2018
Wymiana zarządu RDLP w Gdańsku
22 Feb. 2018
Standrew: Wyniki finansowe
21 Feb. 2018
Vollmer wychodzi z rynku związanego z piłami taśmowymi do drewna
19 Feb. 2018
XIX Submisja Drewna Cennego RDLP w Krośnie
16 Feb. 2018
OSTATNI DZIEŃ PROMOCYJNYCH CEN NA TARGI DREMASILESIA 2018!
16 Feb. 2018
Targi Obróbki Drewna LUBDREW
13 Feb. 2018
Kurs Brakarzy Drewna Okrągłego - marzec 2018
13 Feb. 2018
Gedimat Laboissiere: Mniej uszkodzeń składowanego towaru
12 Feb. 2018
Rekordowe ceny podczas szczecińskiej submisji surowca drzewnego
31 Jan. 2018
Mehr laden
Das sind alle Artikel